
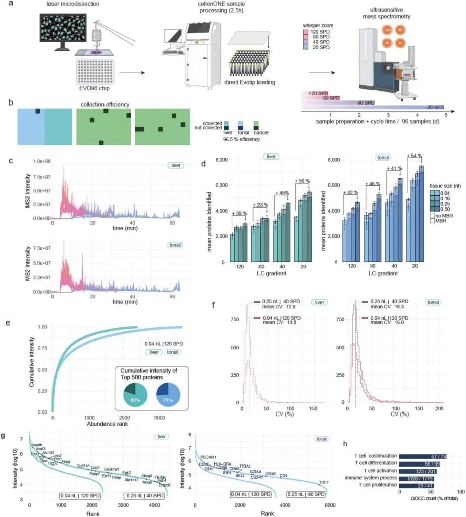
Streamlined workflow for high-throughput spatial tissue proteomics. From Klingeberg et al., 2025. “An ultrasensitive spatial tissue proteomics workflow exceeding 100 proteomes per day“, bioRxiv 2025.06.02.657389; doi: https://doi.org/10.1101/2025.06.02.657389. Licensed under the terms of the Creative Commons CC-BY 4.0 license.
Spatial proteomics has emerged as a critical method for understanding the organisation and localization of proteins within cells and tissues. However, current approaches are often limited by low throughput, making large-scale studies challenging. To address this, Klingeberg et al. developed a high-throughput spatial proteomics workflow designed to process hundreds of tissue samples per day while preserving deep proteomic coverage from ultra-small tissue volumes.
Their approach combined laser microdissection with automated sample processing using the cellenONE system, followed by LC-MS analysis. The LC-MS detection was performed on an Evosep ONE LC system with Aurora Series columns (Aurora Rapid® CSI 5×75 and Aurora Elite™ CSI 15×75 C18 UHPLC columns) coupled to a timsUltra AIP mass spectrometer equipped with a CaptiveSpray Ultra 2 ion source. They systematically evaluated four Whisper Zoom gradients (20, 40, 80, and 120 samples per day) and six different data-independent acquisition methods.
This quantitative study achieved a remarkable improvement in throughput, enabling the preparation and analysis of over 100 spatially resolved proteome measurements per day – a three-fold increase over previous workflows. Impressively, the researchers quantified over 3,000 proteins from FFPE tissue volumes as small as 0.04 nL (equivalent to 10–15 hepatocytes), with excellent reproducibility.
The biological insights revealed significant intratumoral proteome heterogeneity in a rare squamous cell carcinoma of the oral cavity, identifying cornulin as the most variable protein across spatial regions. The analysis also highlighted distinct spatial differences in immune infiltration and metabolic activity. This workflow represents a significant advancement for cohort-scale spatial tissue proteomics, potentially enabling large-scale studies of disease mechanisms and therapeutic targets in basic and translational research.
Publication
bioRxiv
Authors
Melissa Klingeberg, Christoph Krisp, Sonja Fritzsche, Simon Schallenberg, Daniel Hornburg, & Fabian Coscia;
Title
An ultrasensitive spatial tissue proteomics workflow exceeding 100 proteomes per day